新版《生活饮用水卫生标准》GB 5749-2022来了!
一、公告



二、编制情况
国家标准《生活饮用水卫生标准》由361(国家卫生健康委员会)归口上报及执行,主管部门为国家卫生健康委员会。
主要起草单位:中国疾病预防控制中心环境与健康相关产品安全所、中国疾病预防控制中心农村改水技术指导中心、中国疾病预防控制中心辐射防护与核安全医学所、中国疾病预防控制中心地方病控制中心、中国科学院生态环境研究中心、复旦大学、江苏省疾病预防控制中心、上海市疾病预防控制中心、无锡市疾病预防控制中心、北京大学、中国城市规划设计研究院、上海市卫生健康委员会监督所、湖南省卫生计生综合监督局、中国灌溉排水发展中心、中国环境科学研究院、中国地质调查局水文地质环境地质调查中心、华中科技大学、北京市自来水集团有限责任公司、深圳市水务(集团)有限公司。
主要起草人:施小明、姚孝元、张岚、屈卫东、杨敏、张荣、叶必雄、唐宋、郭常义、丁震、高圣华、韩嘉艺、丁新良、桂萍、刘文朝、刘琰、蔡五田、王超、丁珵、吉艳琴、鲁文清、高彦辉、张金松、沈瑾、林爱武、胡建英、安伟、赵灿、吕佳、邢方潇、钱海雷、郑浩、刘文卫、王翀、郑唯韡、李霞、徐顺清、熊传龙、毛洁、曹朝晖。
三、指标变化
2022年3月15日发布的《生活饮用水卫生标准》(GB 5749-2022),将于2023年4月1日正式实施。较前标准GB 5749-2006,让我们一起来看看有什么变化吧!
一.水质指标变化
1.水质指标由GB5749-2006的106项调整为97项,包括常规指标43项和扩展指标54项;
2.增加了4项指标,包括高氯酸盐、乙草胺、2-甲基异莰醇、土臭素;
3.删除了13项指标,包括耐热大肠菌群、三氯乙醛、硫化物、氯化氰(以CN-计)、六六六(总量)、对硫磷、甲基对硫磷、林丹、滴滴涕、甲醛、1,1,1-三氯乙烷、1,2-二氯苯和乙苯;
4.更改了3项指标的名称,包括耗氧量(CODMn法,以O2计)名称修改为高锰酸盐指数(以O2计);氨氮(以N计)名称修改为氨(以N计);1,2-二氯乙烯名称修改为1,2-二氯乙烯(总量);
5.更改了8项指标的限值,包括硝酸盐(以N计)、浑浊度、高锰酸盐指数(以O2计)、游离氯、硼、氯乙烯、三氯乙烯、乐果;
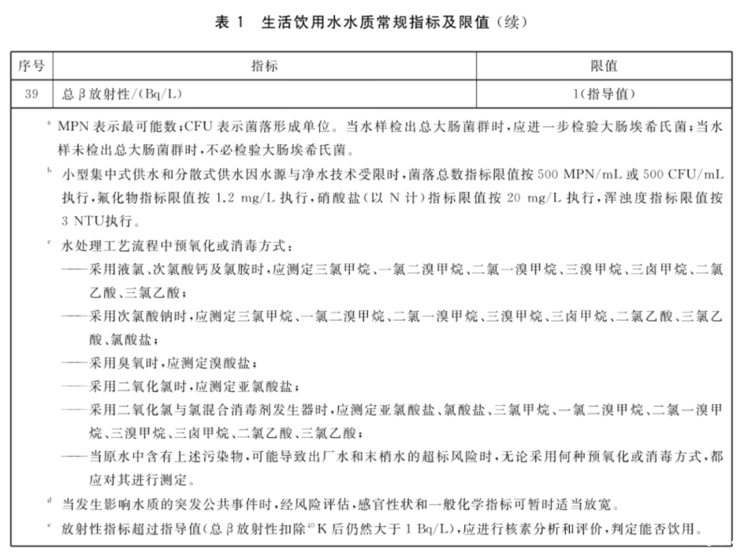
6.增加了总β放射性指标进行核素分析评价的具体要求及微囊藻毒素-LR指标的适用情况;
7.删除了小型集中式供水和分散式供水部分水质指标及限值的暂行规定(见2006年版的第4章)。
二.新标准主要内容
1.生活饮用水水质要求
2.生活饮用水水源水质要求
3.集中式供水单位卫生要求
4.二次供水卫生要求
5.涉及饮用水卫生安全的产品卫生要求
6.水质检验方法
三.新标准水质参考指标变化
1.由GB 5749-2006的28项调整为55项(见附录A);
2.增加了29项指标包括钒、六六六(总量)、对硫磷、甲基对硫磷、林丹、滴滴涕、敌百虫、甲基硫菌灵、稻瘟灵、氟乐灵、甲霜灵、西草净、乙酰甲胺磷、甲醛、三氯乙醛、氯化氰(以CN-计)、亚硝基二甲胺、碘乙酸、1,1,1-三氯乙烷、乙苯、1,2-二氯苯、全氟辛酸、全氟辛烷磺酸、二甲基二硫醚、二甲基三硫醚、碘化物、硫化物、铀和镭-226;
3.删除了2项指标,包括2-甲基异茨醇和土臭素;
4.更改了3项指标的名称,包括二溴乙烯名称修改为1,2-二溴乙烯、亚硝酸盐名称修改为亚硝酸盐(以N计)、石棉(>10μm)名称修改为石棉(纤维>10μm);
5.更改了1项指标的限值,为石油类(总量)。
四.新标准发布信息
1.提出并归口:国家卫生健康委员会;
2.批准发布:国家市场监督管理总局(国家标准化管理委员会);
3.发布与实施:2022年3月15日发布,2023年4月1日起实施;
4.历次版本发布情况:1985年发布为GB5749-1985,2006年为第 一次修订,本次为第二次修订。
五.新标准主要变化特点
1.更加关注感官指标;
2.更加关注消毒副产物;
3.更加关注风险变化;
4.提高部分指标限值。
六.新标准发布意义
1.缩小城乡饮用水水质标准差距;
2.加快设施改造,推动建立高质量供水体系;
3.提高检测能力与应急能力建设,保障供水安全。
四、全文
生活饮用水卫生标准GB 5749-2022(20230401)
《生活饮用水卫生标准》由国家市场监督管理总局、国家标准化管理委员会于2022年3月15日发布,自2023年4月1日起实施。
目次
前言
1范围
2规范性引用文件
3术语和定义
4生活饮用水水质要求
5生活饮用水水源水质要求
6集中式供水单位卫生要求
7二次供水卫生要求
8涉及饮用水卫生安全的产品卫生要求
9水质检验方法
附录A(资料性)生活饮用水水质参考指标及限值
参考文献
前言
本文件按照GB/T 1.1-2020《标准化工作导则第1部分:标准化文件的结构和起草规则》的规定起草。
本文件代替GB 5749-2006《生活饮用水卫生标准》,与GB 5749-2006相比,除结构调整和编辑性改动外,主要技术变化如下。
a)水质指标由GB 5749-2006的106项调整为97项,包括常规指标43项和扩展指标54项(见第4章)。其中:
·增加了4项指标,包括高氯酸盐、乙草胺、2-甲基异茨醇、土臭素;
·删除了13项指标,包括耐热大肠菌群、三氯乙醛、硫化物、氯化氰(以CN-计)、六六六(总量)、对硫磷、甲基对硫磷、林丹、滴滴涕、甲醛、1,1,1-三氯乙烷、1,2-二氯苯、乙苯;
·更改了3项指标的名称,包括耗氧量(CODMn法,以O2计)名称修改为高锰酸盐指数(以O2计)、氨氮(以N计)名称修改为氨(以N计)、1,2-二氯乙烯名称修改为1,2-二氯乙烯(总量);
·更改了8项指标的限值,包括硝酸盐(以N计)、浑浊度、高锰酸盐指数(以O2计)、游离氯、硼、氯乙烯、三氯乙烯、乐果;
·增加了总β放射性指标进行核素分析评价的具体要求及微囊藻毒素-LR指标的适用情况;
·删除了小型集中式供水和分散式供水部分水质指标及限值的暂行规定(见2006年版的第4章)。
b)水质参考指标由GB 5749-2006的28项调整为55项(见附录A)。其中:
·增加了29项指标,包括钒、六六六(总量)、对硫磷、甲基对硫磷、林丹、滴滴涕、敌百虫、甲基硫菌灵、稻瘟灵、氟乐灵、甲霜灵、西草净、乙酰甲胺磷、甲醛、三氯乙醛、氯化氰(以CN-计)、亚硝基二甲胺、碘乙酸、1,1,1-三氯乙烷、乙苯、1,2-二氯苯、全氟辛酸、全氟辛烷磺酸、二甲基二硫醚、二甲基三硫醚、碘化物、硫化物、铀、铺-226;
·删除了2项指标,包括2-甲基异茨醇、土臭素;
·更改了3项指标的名称,包括二溴乙烯名称修改为1,2-二溴乙烷、亚硝酸盐名称修改为亚硝酸盐(以N计)、石棉(>10um)名称修改为石棉(纤维>10um);
·更改了1项指标的限值,为石油类(总量)。
请注意本文件的某些内容可能涉及专 利。本文件的发布机构不承担识别专 利的责任。
本文件由中华人民共和国国家卫生健康委员会提出并归口。
本文件及其所代替文件的历次版本发布情况为:
——1985年发布为GB 5749-1985,2006年第 一次修订;
——本次为第二次修订。
1范围
本文件规定了生活饮用水水质要求、生活饮用水水源水质要求、集中式供水单位卫生要求、二次供水卫生要求、涉及饮用水卫生安全的产品卫生要求、水质检验方法。
本文件适用于各类生活饮用水。
2规范性引用文件
下列文件中的内容通过文中的规范性引用而构成本文件必不可少的条款。其中,注日期的引用文件,仅该日期对应的版本适用于本文件;不注日期的引用文件,其新版本(包括所有的修改单)适用于本文件。
GB 3838地表水环境质量标准
GB/T 5750.1~GB/T 5750.13生活饮用水标准检验方法
GB/T 14848-2017地下水质量标准
GB 17051二次供水设施卫生规范
GB/T 17218-1998饮用水化学处理剂卫生安全性评价
GB/T 17219-1998生活饮用水输配水设备及防护材料的安全性评价标准
3术语和定义
下列术语和定义适用于本文件。
3.1生活饮用水drinking water
供人生活的饮水和用水。
3.2集中式供水centralized water supply
自水源集中取水,通过输配水管网送到用户或者公共取水点的供水方式。
3.3小型集中式供水small centralized water supply
设计日供水量在1000m³以下或供水人口在1万人以下的集中式供水。
3.4分散式供水decentralized water supply
用户直接从水源取水,未经任何处理或仅有简易设施处理的供水方式。
3.5出厂水finished water
集中式供水单位完成处理工艺流程后即将进入输配水管网的水。
3.6末梢水tap water
出厂水经输配水管网输送至用户水龙头的水。
3.7常规指标regular indices
反映生活饮用水水质基本状况的指标。
3.8扩展指标expanded indices
反映地区生活饮用水水质特征及在一定时间内或特殊情况下水质状况的指标。
4生活饮用水水质要求
4.1生活饮用水水质应符合下列基本要求,保证用户饮用安全:
a)生活饮用水中不应含有病原微生物;
b)生活饮用水中化学物质不应危害人体健康;
c)生活饮用水中放射性物质不应危害人体健康;
d)生活饮用水的感官性状良好;
e)生活饮用水应经消毒处理。
4.2生活饮用水水质应符合表1和表3要求。出厂水和末梢水中消毒剂限值、消毒剂余量均应符合表2要求。
注:当生活饮用水中含有附录A所列指标时,可参考表A.1中该指标的限值评价。






5生活饮用水水源水质要求
5.1 采用地表水为生活饮用水水源时,水源水质应符合GB 3838要求。
5.2 采用地下水为生活饮用水水源时,水源水质应符合GB/T 14848-2017中第4章的要求。
5.3 水源水质不能满足5.1或5.2要求,不宜作为生活饮用水水源。但限于条件限 制需加以利用时,应采用相应的净水工艺进行处理,处理后的水质应满足本文件要求。
6集中式供水单位卫生要求
集中式供水单位卫生要求应符合《生活饮用水集中式供水单位卫生规范》规定。
7二次供水卫生要求
二次供水的设施和处理要求应符合GB 17051规定。
8 涉及饮用水卫生安全的产品卫生要求
8.1 处理生活饮用水采用的絮凝、助凝、消毒、氧化、吸附、pH调节、防锈、阻垢等化学处理剂不应污染生活饮用水,应符合GB/T 17218-1998中第3章的规定;消毒剂和消毒设备应符合《生活饮用水消毒剂和消毒设备卫生安全评价规范(试行)》规定。
8.2 生活饮用水的输配水设备、防护材料和水处理材料不应污染生活饮用水,应符合GB/T 17219-1998中第3章的规定。
9水质检验方法
各指标水质检验的基本原则和要求按照GB/T 5750.1执行,水样的采集与保存按照GB/T 5750.2执行,水质分析质量控制按照GB/T 5750.3执行,对应的检验方法按照GB/T 5750.4~GB/T 5750.13执行。
附录A


参考文献
[1] 生活饮用水集中式供水单位卫生规范(卫法监发〔2001]161号)
[2] 生活饮用水消毒剂和消毒设备卫生安全评价规范(试行)(卫监督发〔2005J336号)
五、标准全文
以下为标准全文:












